一文带你解锁广告费和业务宣传费支出税前扣除规定

栏目:新闻资讯 发布时间:2021-07-13

  广告费和业务宣传费税前扣除标准是什么?计算基数如何确定?有哪些需要注意的特殊情况?

图片

图片

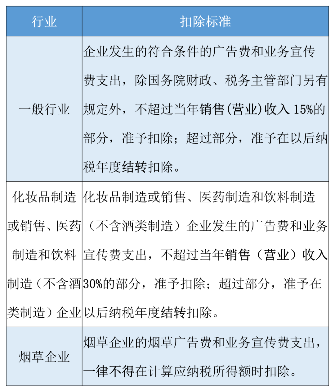
一、扣除标准

图片



二、计算基数

  销售(营业)收入=主营业务收入+其他业务收入+视同销售收入

  ★★★请注意:

  1、企业在计算业务招待费、广告费和业务宣传费等费用扣除限额时,其销售(营业)收入额应包括《实施条例》第二十五条规定的视同销售(营业)收入额。

  政策依据:《国家税务总局关于企业所得税执行中若干税务处理问题的通知》(国税函〔2009〕202号)

  2、“企业发生非货币性资产交换,以及将货物、财产、劳务用于捐赠、偿债、赞助、集资、广告、样品、职工福利或者利润分配等用途的,应当视同销售货物、转让财产或者提供劳务,但国务院财政、税务主管部门另有规定的除外。”

  政策依据:《中华人民共和国企业所得税法实施条例》第二十五条



图片


三、需要关注的特殊规定


1.关联企业扣除规定

图片

  对签订广告费和业务宣传费分摊协议(以下简称分摊协议)的关联企业,其中一方发生的不超过当年销售(营业)收入税前扣除限额比例内的广告费和业务宣传费支出可以在本企业扣除,也可以将其中的部分或全部按照分摊协议归集至另一方扣除。另一方在计算本企业广告费和业务宣传费支出企业所得税税前扣除限额时,可将按照上述办法归集至本企业的广告费和业务宣传费不计算在内。

  政策依据:《财政部 税务总局关于广告费和业务宣传费支出税前扣除有关事项的公告》(财政部 税务总局公告2020年第43号)


2. 筹办期扣除规定

图片

  企业在筹建期间,发生的广告费和业务宣传费,可按实际发生额计入企业筹办费,并按有关规定在税前扣除。

  政策依据:《国家税务总局关于企业所得税应纳税所得额若干税务处理问题的公告》(国家税务总局公告2012年第15号)

  ☀温馨提醒:
  新税法中开(筹)办费未明确列作长期待摊费用,企业可以在开始经营之日的当年一次性扣除,也可以按照新税法有关长期待摊费用的处理规定处理,但一经选定,不得改变。

  政策依据:《国家税务总局关于企业所得税若干税务事项衔接问题的通知》(国税函〔2009〕98号)第九条。


  对于筹办期企业发生的广告费和业务宣传费税前扣除,将根据筹办费的税前扣除处理或在开始经营之日的当年一次性扣除或长期待摊费用的处理规定进行分摊扣除。





来源:厦门税务